
消费品|新标解读|GB 46516-2025 《儿童呵护用品 通用安全要求》
2025年10月5日,国家市场监督局管理局发布2025年第25号国家标准公告:关于批准发布《高出作业分级》等29项强制性国家标准的公告,其中涉及到强制性标准GB 46516-2025 《儿童呵护用品 通用安全要求》的发布。该标准的实施日期为2026年11月1日。
本文主要针对GB 46516-2025 《儿童呵护用品 通用安全要求》这一新制定标准的主要内容进行简单解读。
GB 46516-2025 《儿童呵护用品 通用安全要求》的主要内容解读
1.适用范围
该标准适用于设计或明显预定供48个月及以下儿童,用于辅助其坐稳、沐浴、普通护理、睡眠、承载和幼儿保护等作用的产品,包括但不限于附录A中表A.1的产品。
该标准不适用以下产品:
——儿童药品;
——儿童化妆品;
——儿童食品;
——公共场所使用的儿童活动玩具、体育设施和教学用具;
——儿童骑行类用品:儿童三轮车、儿童自行车等;
——儿童纺织品类,如儿童服装、儿童背带、儿童睡袋、床上用品等;
——儿童餐具及喂食器具、奶瓶;
——家用的儿童游乐、体育设施和教学用具;
——婴幼儿用儿童家具类产品;
——机动车儿童乘员用约束系统;
—— 一次性使用的产品。
备注:该标准适用的产品主要包括儿童推车、婴儿学步车、婴幼儿安抚奶嘴、游戏围栏及类似用途童床、婴儿摇篮、婴幼儿安全护栏、倾斜式婴儿摇椅、婴儿秋千、婴儿游泳池套装、自行车用儿童座椅、婴儿沐浴椅等等。其中儿童推车、婴儿学步车、婴幼儿安抚奶嘴、游戏围栏及类似用途童床、婴儿摇篮、婴幼儿安全护栏已经列入附表A.1的特定产品范围,执行特定产品标准即可。剩下的产品包括倾斜式婴儿摇椅、婴儿秋千、婴儿游泳池套装、自行车用儿童座椅、婴儿沐浴椅等及其它满足适用范围的产品还没有制定标准,适用于本标准。

2.安全要求
2.1总体要求
对标准通用性及其他标准的协调方面做出了规定。具体如下。

2.2材料
该标准根据儿童用品可能用到的材料伤害,结合已有的相关产品标准涉及的材料安全,提炼出了材料质量基本要求及材料异味控制要求;规定了哪些情况下不得使用玻璃和陶瓷材料;对液体的可接触性及安全性做出规定;要求填充物必须采用全新或经消毒的材料,并对可能造成机械物理、化学及微生物的伤害材料类别做出了限定;对材料的防止腐烂和昆虫做出了限定等等。详细如下表所示。

2.3机械和物理性能
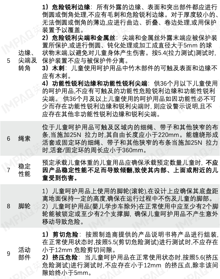
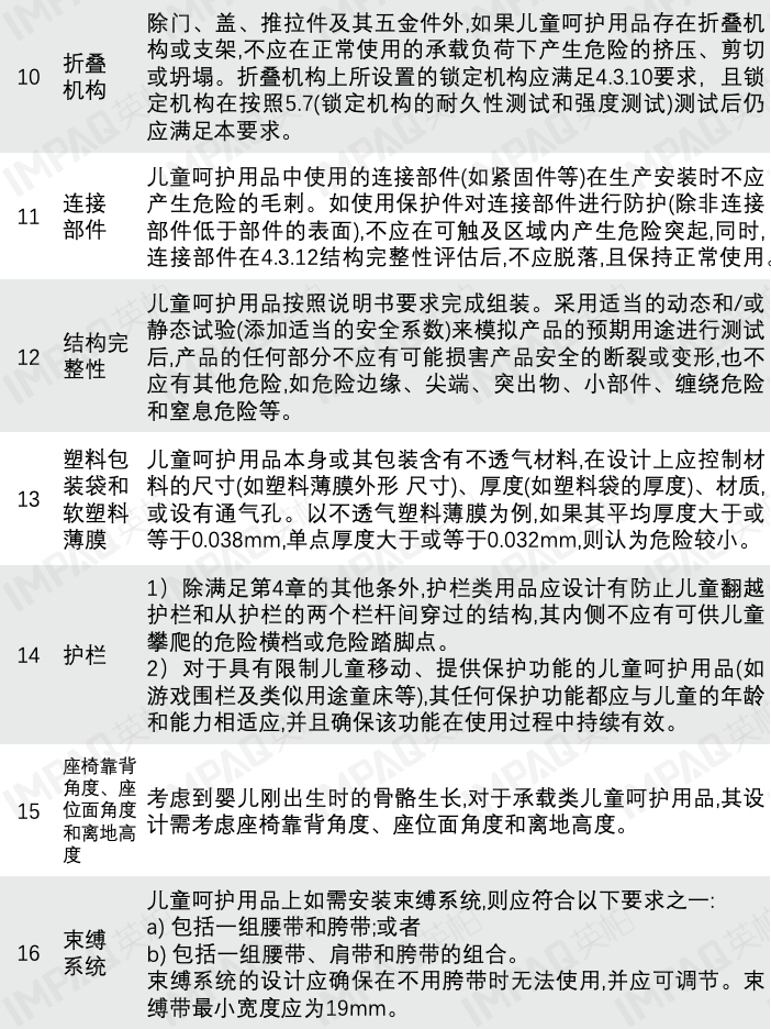
主要是从儿童用品可能的产品的形状及尺寸;危险开口;边缘、尖端及转角;绳索;稳定性能;脚轮;移动部件;折叠机构;连接部件;结构完整性;塑料薄膜;护栏;座椅靠背角度、座位面角度和离地高度;束缚系统;溺水危险;声响要求等方面的安全要求做出了规定,具体规定如下表所示。




2.4热危险及易燃性
热危险和易燃性能部分从易燃性能;烫伤危险;明火烧伤危险;封闭空间中的高温或低温危险等给出了通用安全要求。具体规定如下表。

2.5化学安全
2.5.1一般安全要求
1)儿童呵护用品应符合国家在相关领域产品或禁用危险物的法律规定。
2)儿童呵护用品在正常使用时所暴露出的化学物质或混合物,不应给儿童身体健康带来急性或慢性的危险。除非另有规定,对于单一样品的单一材料的取样量低于相应检测方法的最小样品量要求时应豁免表3~表8限量要求的测试,视为符合要求。
2.5.2可迁移元素的最大限量要求(针对儿童呵护用品正常使用中可触及的材料和部件;对于单一样品的单一材料的取样量不足10 mg可豁免。)

2.5.3增塑剂的限量要求(针对可触及的塑化材料,单一样品的单一材料的取样量不足10 mg 时予以豁免。)

2.5.4甲醛的限量要求(针对可触及纺织物,皮革毛皮等)

2.5.5可分解有害芳香胺染料的限量要求(针对持续与皮肤接触的纺织材料)

2.5.6可迁移N-亚硝胺及N-亚硝胺前体物的限量要求(针对预定入口的弹性体部件或者36 个月以下儿童使用的儿童用品中可触及弹性体)

2.5.7 pH要求(针对儿童呵护用品中所使用纺织品,pH值应符合GB 18401中A类规定)
2.5.8短链氯化石蜡的限量要求(针对儿童呵护用品中可触及聚氯乙烯( PVC )材料)

2.5.9甲醛、苯、甲苯、二甲苯和总挥发性有机化合物(TVOC)的释放量要求(针对安抚奶嘴、婴儿摇篮、护栏等儿童呵护用品)

2.6电气安全

2.7辐射安全

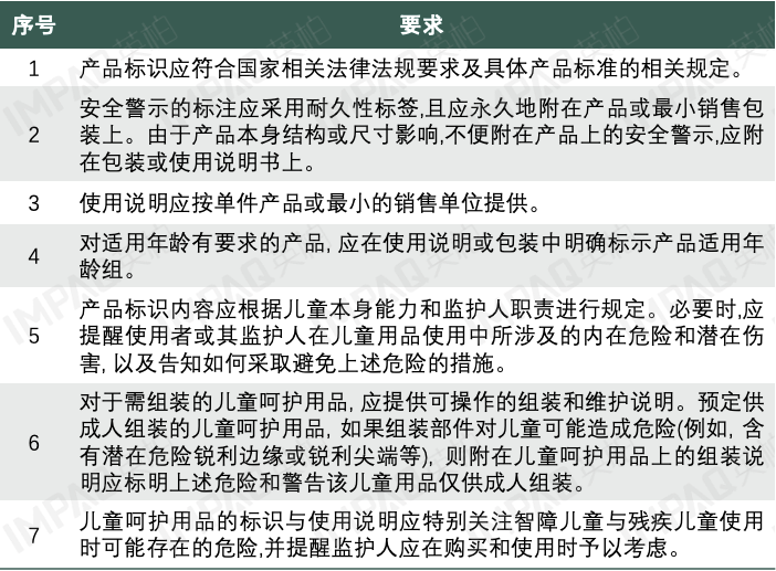
3.标签标识要求

4.标准的实施
对于本文件实施之日前生产或者进口的产品,自本文件实施之日起第13个月开始应满足本文件的要求。
本文指导老师:消费品事业部 Frank














