
消费品|新标解读|GB 46517-2025《儿童骑行及活动用品 通用安全要求》
2025年10月5日,国家市场监督局管理局发布2025年第25号国家标准公告:关于批准发布《高出作业分级》等29项强制性国家标准的公告,其中涉及到强制性标准GB 46517-2025 《儿童骑行及活动用品 通用安全要求》的发布。该标准的实施日期为2026年11月1日。
本文主要针对GB 46517-2025《儿童骑行及活动用品 通用安全要求》这一新制定标准的主要内容进行简单解读。
GB 46517-2025《儿童骑行及活动用品通用安全要求》的主要内容解读
1.适用范围
该标准适用于设计或者预定供14岁以下儿童骑行及活动,可承载儿童体重的产品。包括但不限于附录A中表A.1的产品。
该标准不适用以下产品:
——设计在公共交通道路上骑行的产品;
——儿童玩具,即设计或明显预定供14 岁以下儿童在玩耍中使用的任何产品;
——特技骑行或表演的产品;
——公共场所使用的儿童游乐、体育设施和教学用具。
备注:该标准适用的产品主要包括儿童自行车、儿童三轮车、独轮车(包括独轮练习车、特殊独轮车)、儿童电动滑板车、变体儿童三轮车等等。本标准主要是整合现有的儿童骑行及活动类产品标准的共性安全要求。对于列入表A.1的产品执行特定产品标准;对于儿童骑行及活动用品尚未有特定产品标准的,应符合本标准要求。

2.儿童骑行及活动用品(children’s ride-on and activity articles)的定义
设计或预定具有儿童骑行及活动功能,有固定的承载面(包括站立面和座位面),通过适当的驱动机构行驶,由骑行者人力驱动(前轮、后轮),或由电力驱动的可承载儿童体重的产品。
3.安全要求
3.1总体要求
对标准通用性及其他标准的协调方面做出了规定。具体如下:

3.2机械和物理性能
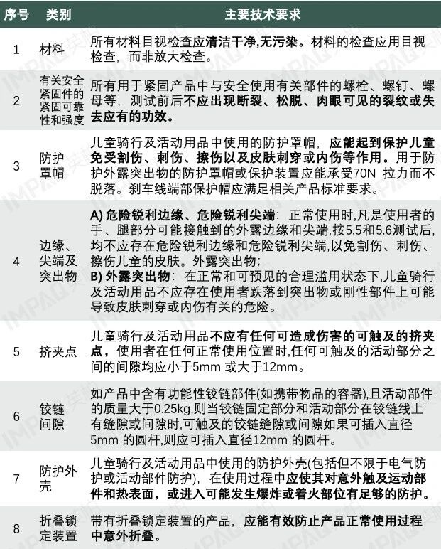
机械和物理性能主要结合不同产品特征,综合现有特定产品标准的技术要求和定义,分别考虑了基本的产品结构和具体的驱动和承载件的情况,涉及和制定了如下测试项目:包含材料要求;与基本结构有关的测试项目(包括:防护罩帽;边缘、尖端及突出物;挤夹点;铰链间隙;防护外壳;折叠锁定装置。);与具体的驱动和承载件有关的测试项目(包括车把;车叉;车轮;鞍座和鞍管;脚蹬和脚蹬/曲柄驱动系统;快拆装置;制动系统;轮辋,外胎和内胎;结构强度(跌落强度、冲击强度、静态强度、动态强度);稳定性;耐久性试验;发声部件等),并规定相关安全要求。具体规定如下表所示。



3.3热危险及易燃性
热危险和易燃性能部分从易燃性能;烫伤危险等给出了通用安全要求。具体规定如下表。

3.4化学安全
3.4.1一般安全要求
1)儿童骑行及活动用品在正常使用时所暴露出的化学物质或混合物,不应给儿童身体健康带来急性或慢性中毒的危险。
2)儿童骑行及活动用品应符合国家在相关领域产品或禁用危险物的法律规定。
3)除非另有规定,对于单一样品的单一材料的取样量低于相应检测方法的最小样品量要求时应豁免表1~表4限量要求的测试,视为符合要求。
3.4.2可迁移元素的最大限量要求(针对与使用者密切接触的部件(如把手、车架上的涂层、座位表面、靠背等)和72个月以下儿童使用的骑行或活动用品中的可触及部件或材料;对于单一样品的单一材料的取样量不足10 mg可豁免。)

3.4.3增塑剂的限量要求(针对可触及的塑化材料,单一样品的单一材料的取样量不足10 mg 时予以豁免。)

3.4.4多环芳烃的限量要求(针对儿童骑行及活动用品中把手(包括手把套)、方向盘等持续与皮肤接触的橡胶或塑料部件)

3.4.5短链氯化石蜡的限量要求(针对儿童骑行及活动用品中可触及聚氯乙烯( PVC )材料)

3.5电气安全


3.6辐射安全

4.产品标识要求

5.标准的实施
对于本文件实施之日前生产或者进口的产品,自本文件实施之日起第13个月开始应满足本文件的要求。
本文指导老师:消费品事业部 Frank














