
工业涂料、建筑涂料新强标发布,升级管控有害物质限量
近日,国家市场监督总局发布中华人民共和国国家标准公告2025年第12号《关于批准发布《安全色和安全标志》等28项强制性国家标准的公告》,其中涉及到两个涂料类强制性标准的发布。分别是GB 30981.1-2025 《涂料中有害物质限量第1部分:建筑涂料》和 GB 30981.2-2025 《涂料中有害物质限量第2部分:工业涂料》。两个标准均将于2026年6月1日起正式实施。

目前两个标准已经公布了标准文本,本文就两个标准与旧标准相比出现重要变化做简单的解读。
GB 30981.1-2025与旧标准相比的重要变化情况
1. 新版标准将替代以下标准:
GB 18582-2020 建筑用墙面涂料中有害物质限量
GB 38468-2019 室内地坪涂料中有害物质限量
2. 适用范围变化:
新标准适用于直接在现场涂装,对以水泥基及其他非金属材料为基材的建筑物内表面和外表面进行装饰、保护及具有其他特殊功能(如防霉、防藻、保温隔热等)的各类墙面涂料及配套使用的辅助材料;也适用于直接在现场涂装,对水泥砂浆、混凝土、石材、塑胶或钢材等地坪基面进行装饰、保护及具有其他特殊功能(如抗静电、耐腐蚀、防滑等)的各类地坪涂料及配套使用的辅助材料。新标准不适用于建筑防水涂料、合成材料面层运动场地用涂料。
相对于旧版标准,新增管控辅助材料如腻子、固化剂、脱漆剂等,这意味着更多类型的涂料产品将受到该标准的约束和规范。
备注:建筑防水涂料(GB 45671-2025)以及合成材料面层运动场地用涂料(GB/T 14833)分别有其他标准规定。
3. 技术要求的变化:
1)包括更改了“水性墙面涂料”的分类及相应“VOC含量”指标;增加了“ SVOC含量”、“总砷(As)含量”、“甲基异噻唑啉酮(MIT)含量”项目及指标“烷基酚聚氧乙烯醚(APEO)总和含量”;增加了“辛基酚、壬基酚”品种。见表1-2。
表1、新标准对于水性墙面涂料有害物质限值要求

表2、GB 18582-2020对于水性墙面涂料有害物质限值要求


2)删除了“装饰板涂料”产品及其项目和指标;增加了“地坪涂料”产品及其项目和指标;增加了“辅助材料”产品及其项目和指标。见表3-4.
表3、新标准对于地坪涂料有害物质限值表

表4、新标准对于辅助材料中有害物质含量的限量值要求

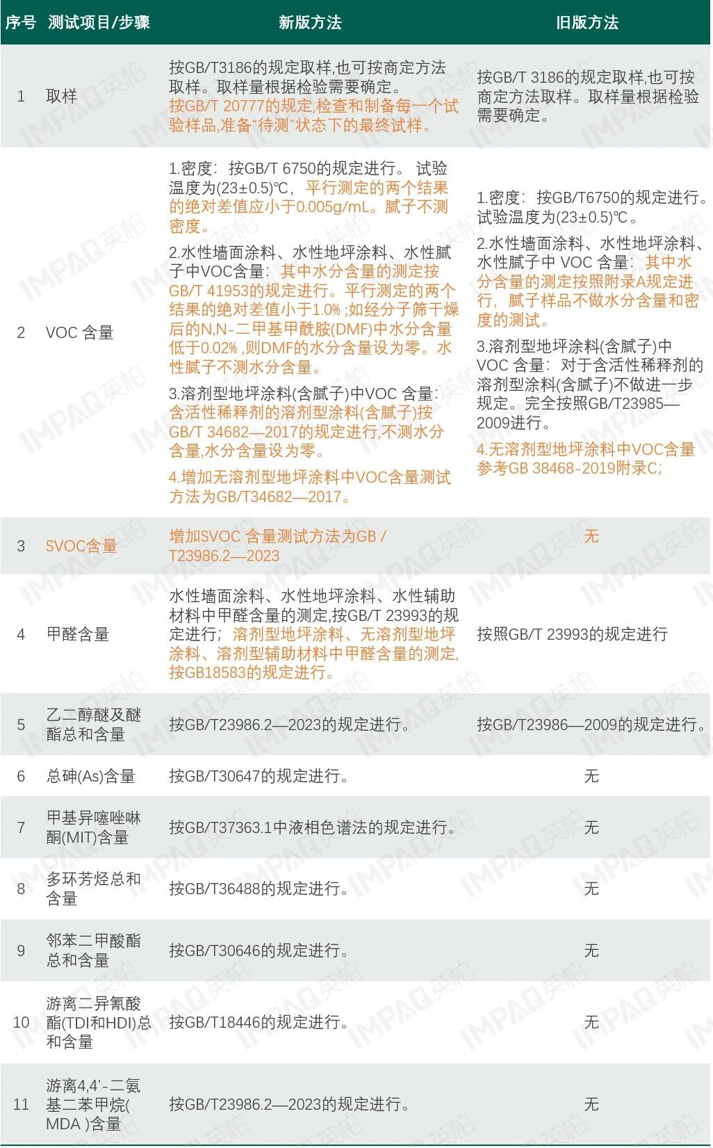
4. 测试方法的变化
主要包括更改了“取样”方法;更改了“VOC含量”、“甲醛含量”、“乙二醇醚及醚酯总和含量”项目的试验方法;增加了“SVOC含量”、“总砷(As)含量、“甲基异噻唑啉酮(MIT)含量”、“多环芳烃总和含量”、“邻苯二甲酸酯总和含量”、“游离二异氰酸酯(TDI和HDI)总和含量”、“游离4,4'-二氨基二苯甲烷(MDA)含量”项目的试验方法。见表5.
表5、新标准相比旧标准在测试方法上的变化

GB 30981.2-2025与旧标准相比的内容变化
1. 新版标准将替代以下标准:
GB 18581-2020 木器涂料有害物质限量
GB 24409-2020 车辆涂料中有害物质限量
GB 38469-2019 船舶涂料中有害物质限量
GB 30981-2020 工业防护涂料中有害物质限量
GB 24613-2009 玩具用涂料中有害物质限量
2. 适用范围变化:新标准适用于现场涂装和工厂化涂装, 对木器、金属、塑胶、混凝土、复合材料、玻璃、陶瓷等基材的表面进行装饰、保护及具有其他功能的各类工业涂料及配套使用的辅助材料。不适用于航空航天涂料、核级防护涂料、军事装备和设施用涂料。
3. 术语定义的变化:删除了术语“车间底漆”“效应颜料”和定义(见 GB30981 — 2020 的第 3 章);更改了“集装箱”的定义;增加了术语“水性涂料”、“溶剂型涂料”、“辐射固化涂料”、“无溶剂涂料”、“粉末涂料”、“辅助材料”、“与人体密切接触的消费品用涂料”等共50个的定义。
4. 更改了“产品分类”, 增加了“涂层危害性标记”。
首先是产品分类,新版标准首次按产品类型分出的型号及分类如下:
W 型, 水性涂料;
S 型, 溶剂型涂料;
F 型, 无溶剂型涂料;
R 型, 辐射固化涂料;
P 型, 粉末涂料;
A 型, 辅助材料。
其次是涂层危害性标记,涂层危害性标记依次包括:
a )描述段: 涂层危害性;
b )标准代号和顺序号段: GB30981.2 ;
c )特性段, 包括以下 3 个数据段:①产品型号;②总铅(Pb)自我声明的含量(mg/kg),以“Pb≤自我声明的数值或本文件规定的限量值”表示;③如产品符合标准5.3的要求,属于能用于人体密切接触涂层场合的涂料,标记为“C”等。
5. 技术指标的变化
1)调整了部分品种的VOC含量指标。
将“型材涂料”中“其他”的VOC含量指标“300g/L”更改成350g/L”;将“包装涂料(水性)”中“其他”的“喷涂”的VOC限值指标“400g/L”更改成“420g/L”;将更改了“包装涂料(溶剂型)”中“不粘涂料"的VOC限值指标“420g/L”更改成“650g/L"等
2)新增SVOC含量指标
新增水性木器涂料、现场直接涂装的乳胶涂料的SVOC含量指标。
表6、新增涂料SVOC含量指标

3)新增壬基酚和辛基酚含量指标
新增水性涂料用色浆、水性木器涂料、水性辐射固化涂料的壬基酚和辛基酚控制要求。
表7、新增涂料壬基酚和辛基酚控制要求。

4)新增西布曲尼含量指标
新增了船舶防污漆西布曲尼含量指标。
表8、新增了船舶防污漆西布曲尼含量指标。

5)新增与人体密切接触的消费品用涂料的特定有害物质限量指标
表9、新增消费品用涂料的特定有害物质限量指标

6) 新增辅助材料中其他有害物质限量指标
表10、新增辅助材料中其他有害物质限量指标

7)新增部分品种的VOC含量指标
新增体育器材涂料、乐器涂料、船舶涂料、防火涂料、预涂卷材涂料、金属家具涂料、装饰板涂料、五金制品涂料、工艺品涂料、道路交通涂料等水性涂料和溶剂型产品的VOC含量指标;增加了聚氨酯类(工厂化涂装用)、不饱和聚酯类溶剂型木器涂料的VOC含量指标;增加了腻子的VOC含量指标。
表11、新增水性涂料中VOC含量的限量值要求

表12.新增溶剂涂料的VOC含量的限量要求

表13.新增腻子的VOC含量的限量要求

8)氟树脂涂料产品名称的变化
将“氟树脂涂料"改为“高耐久型涂料”,指标不变;规定了符合“高耐久型涂料”的条件。
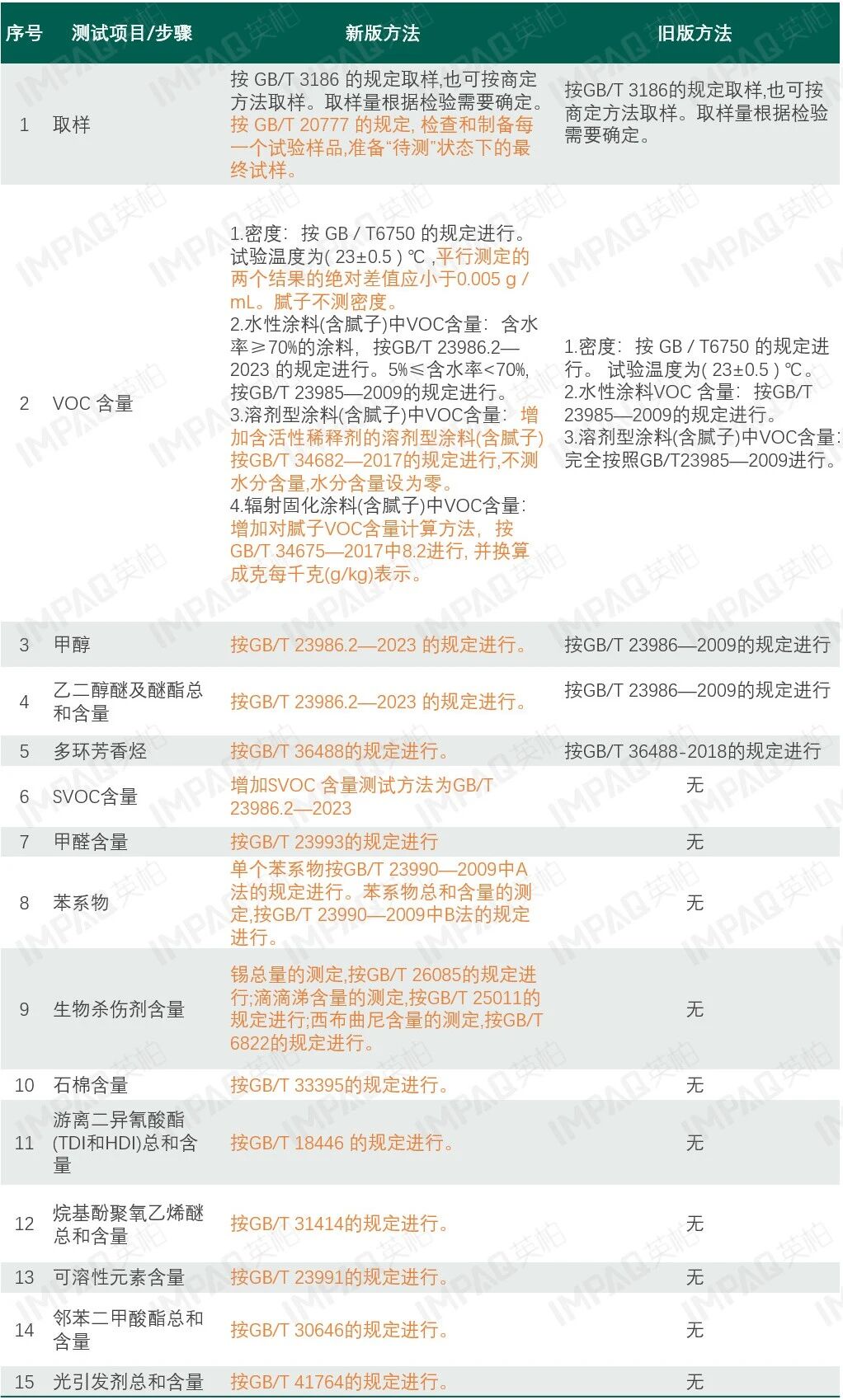
6. 测试方法的变化
主要包括更改了“取样”; 更改了“ VOC含量”、“多环芳烃总和含量”、“甲醇含量”、“乙二醇醚及醚酯总和含量”项目的试验方法;增加了“特殊涂料品种的测试规定”、“SVOC含量”、“苯系物总和含量”、“甲醛含量”、“生物杀伤剂含量”、“石棉含量”、“游离二异氰酸酯(TDI和HDI)总和含量”、“烷基酚聚氧乙烯醚总和含量”、“可溶性元素含量”、“邻苯二甲酸酯总和含量”、“光引发剂总和含量”项目的试验方法等等。
表14、新标准相比旧标准在测试方法上的变化

IMPAQ英柏检测提供的服务
自2018年国家发布蓝天保卫战相关强制性国家标准以来,IMPAQ英柏检测一直提供相关涂料,油墨,胶黏剂及清洗剂等产品测试和技术支持等全面服务,具备丰富的测试经验。帮助企业精确测试产品中的挥发性有机化合物(VOC)、其他有害物质含量,确保产品满足标准要求,保证了涂料、室内装修材料等产品的安全性与环保性能。目前英柏检测已经获得相关测试方法的CMA/CNAS资质认可,提供权威的第三方检测报告。有需要的企业欢迎致电咨询了解。














