
消费品|新标解读|GB46523-2025 《儿童用品 通用安全要求》
2025年10月5日,国家市场监督局管理局发布2025年第25号国家标准公告:关于批准发布《高出作业分级》等29项强制性国家标准的公告,其中涉及到强制性标准GB 46523-2025 《儿童用品通用安全要求》的发布。该标准的实施日期为2026年11月1日。
本文主要针对GB 46523-2025《儿童用品通用安全要求》这一新制定标准的主要内容进行简单解读。
GB 46523-2025 《儿童用品通用安全要求》的主要内容解读
1.适用范围
该标准适用于设计或者预定供14岁以下儿童使用、玩耍、穿戴等所用的产品(含试用和免费赠送的产品)。
该标准不适用以下产品:
———儿童药品;
———儿童化妆品及参照《化妆品监督管理条例》管理的儿童用日化产品;
———儿童食品;
———公共场所使用的属于《特种设备安全监察条例》规范的游乐设施;
———体育设施和教学用具;
———儿童医疗器械类产品;
———烟花爆竹。
注: 与食品接触产品的卫生要求不包括在本文件范围内。(食品接触产品卫生要求参考GB4806系列标准)
2.技术要求
2.1总体要求
对标准通用性及其他标准的协调方面做出了规定。具体如下。

2.2一般要求
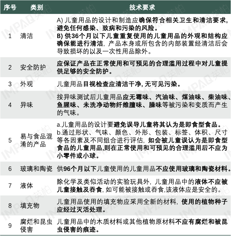
该标准根据儿童用品可能用到的材料伤害,结合已有的相关产品标准涉及的材料安全,提炼出了材料质量一般要求及材料异味控制要求;易与食品混淆的产品与材料安全要求及与相关食品接触材料国家标准的管理与协调;规定了哪些情况下不得玻璃和陶瓷材料;对液体的可接触性及安全性做出规定;要求填充物必须采用全新或经消毒的材料,并对可能造成机械物理和化学及微生物的伤害材料类别做出了限定;对材料的防止腐烂和昆虫侵害做出了限定等等。详细如下表所示。

2.3机械和物理性能
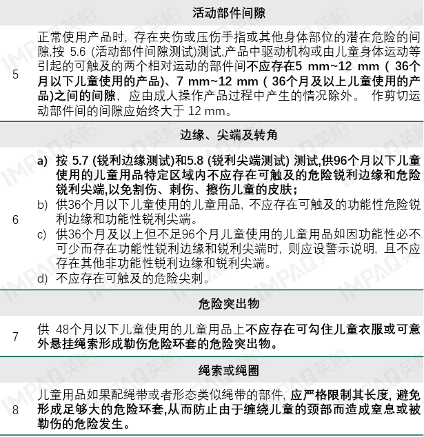
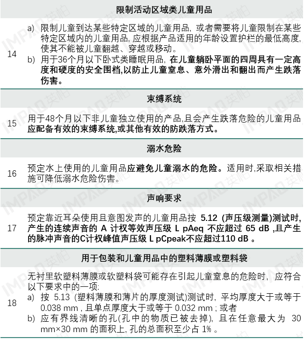
主要是从儿童用品可能的形状及尺寸;夹缝;边缘、尖端及转角;突出物;绳索;不透气材料和密闭空间;稳定性能;结构强度和耐久性;高处引起的危险;运动和旋转物;折叠机构;护栏类儿童用品;束缚系统;溺水危险;声响要求;视力、听力受限等方面的安全要求做出了规定,具体规定如下表所示。




2.4热危险及易燃性
热危险和易燃性能部分从易燃性能;烫伤危险;明火烧伤危险;封闭空间中的高温或低温危险等给出了通用安全要求。具体规定如下表。

2.5化学安全
2.5.1一般安全要求
1)儿童用品在正常使用及经可预见的合理滥用试验后所暴露的化学物质或混合物, 不应给人体的健康带来负面影响。
2)儿童用品应当符合国家在相关领域产品或禁用危险物的法律规定。
3)对于单一样品的单一材料的取样量低于相应检测方法的最小样品量要求时可豁免表1~ 表7 限量要求的测试,视为符合要求。
2.5.2可迁移元素的最大限量要求(针对72个月以下儿童使用或预期与口或食物接触的儿童用品的可触及涂层、塑胶和人造革等聚合物材料和部件;对于单一样品的单一材料的取样量不足10 mg可豁免。)

2.5.3增塑剂的限量要求(针对塑化材料,单一样品的单一材料的取样量不足10 mg 时予以豁免。)

2.5.4甲醛的限量要求(针对纺织物,皮革毛皮,木质材料等)

2.5.5可分解有害芳香胺染料的限量要求(针对持续与皮肤接触的纺织材料)

2.5.6可迁移N-亚硝胺及N-亚硝胺前体物的限量要求(针对预定入口的弹性体部件或者36 个月以下儿童使用的儿童用品中可触及弹性体)

2.5.7 多环芳烃的限量要求(针对预定与口接触或持续与皮肤接触的橡胶或塑料部件)

2.5.8 短链氯化石蜡的限量要求(针对可触及聚氯乙烯( PVC )材料)

2.6 电气安全

2.7 辐射安全

2.8爆炸危险

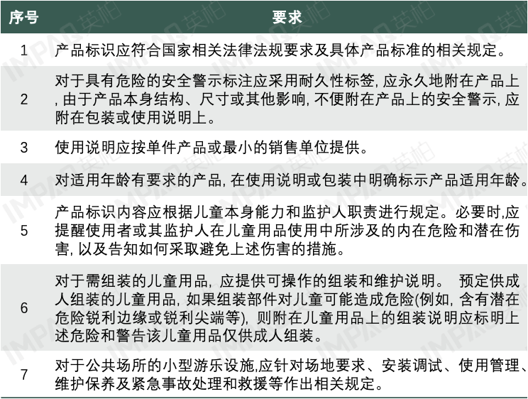
3.标签标识要求

4.标准的实施
对于本文件实施之日前生产或者进口的产品,自本文件实施之日起第13个月开始应满足本文件的要求。
本文指导老师:消费品事业部 Frank














