
欧盟连续发布三则指令,正式修订多项ROHS关于铅的豁免条款!
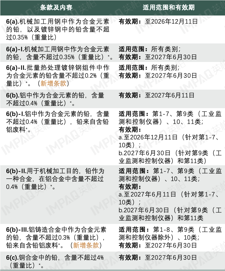
2025年11月21日,欧盟委员会连续发布三则指令(EU) 2025/2364,(EU) 2025/1802 ,(EU) 2025/2363 ,分别修订2011/65/EU指令(ROHS)多项关于铅的豁免条款:包括6(a)、6(a)-I、6(b)、6(b)-I、6(b)-II、6(c)针对钢合金、铝合金、铜合金中的铅豁免。7(a)、7(a)-I针对高熔化温度型焊料中的铅的豁免。7(c)-I、7(c)-II针对电气电子元件中玻璃或陶瓷中的铅的豁免。同时还新增了不少其它豁免条款。这些修订及新增条款将于指令发布后的第20天(即2025年12月11日)生效。成员国最迟应于2026年6月30日前执行。
(EU) 2025/2364针对钢合金、
铝合金、铜合金中的铅豁免
在ROHS指令附件III中,第6(a)、6(a)-I、6(b)、6(b)-I、6(b)-II和6(c)条款被以下内容取代:

*该豁免不适用于向普通公众供应的电气和电子设备(EEE),如果该设备或其可触及部分在正常使用或可预见的使用条件下可能被儿童放入口中。但是,如果能同时证明以下情况,则该豁免适用:
-该EEE或任何可接触部件(无论涂层或未涂层)释放铅的速率均不超过每小时0.05 μg/cm²(相当于0.05 μg/g/h),
-对于涂层物品,涂层足以确保在正常或合理可预见的EEE使用条件下至少两年内,该释放率不会超过。
就本脚注而言,如果电气和电子设备(EEE)或其可触及部件的某一边长小于5 厘米,或者有可拆卸或突出部分达到该尺寸,则认为儿童可将其放入口中。
(EU) 2025/1802针对高熔化温度型
焊料中的铅的豁免
在ROHS指令附件III中,第7(a)条款被以下内容替代:


(EU) 2025/2363对于电气和电子元件中
玻璃或陶瓷中的铅的豁免
ROHS指令附件III修订如下:
(1)第7(c)-I条款和第7(c)-II条款被以下内容替代:

(2)新增了第7(c)-V条款和第7(c)-VI条款:

本文指导老师:消费品事业部 Frank














