
ZDHC技术服务一站式解决方案
ZDHC MRSL Level1/2/3检测认证 / Incheck报告生成、验证
电子火因|IMPAQ英柏检测提供全面电子烟换证,出口合规等相关检测服务
发布日期:2025.06.13
分享:
2025年5月30日,国家烟草专卖局发布修订版的《电子烟相关生产企业、批发企业烟草专卖许可证管理细则》,该细则明确了电子烟相关生产企业技术和设备条件要求,生产能力现场核查要求等详细规定,并且要求电子烟企业换证也需要满足相关要求。同时也明确电子烟出口企业在无法提供出口目的国家或地区合法有效的市场准入文件或者出口国没有相关法律法规要求时,需要按照国标《电子烟》(GB 41700)等规定,检测相关测试项目,以证明合规。
下面针对这些要求进行简单的分析。
电子烟企业换证烟草局相关核查要求
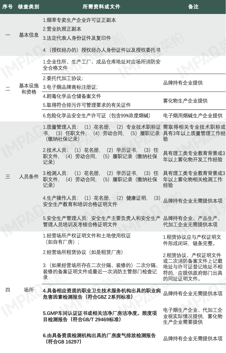
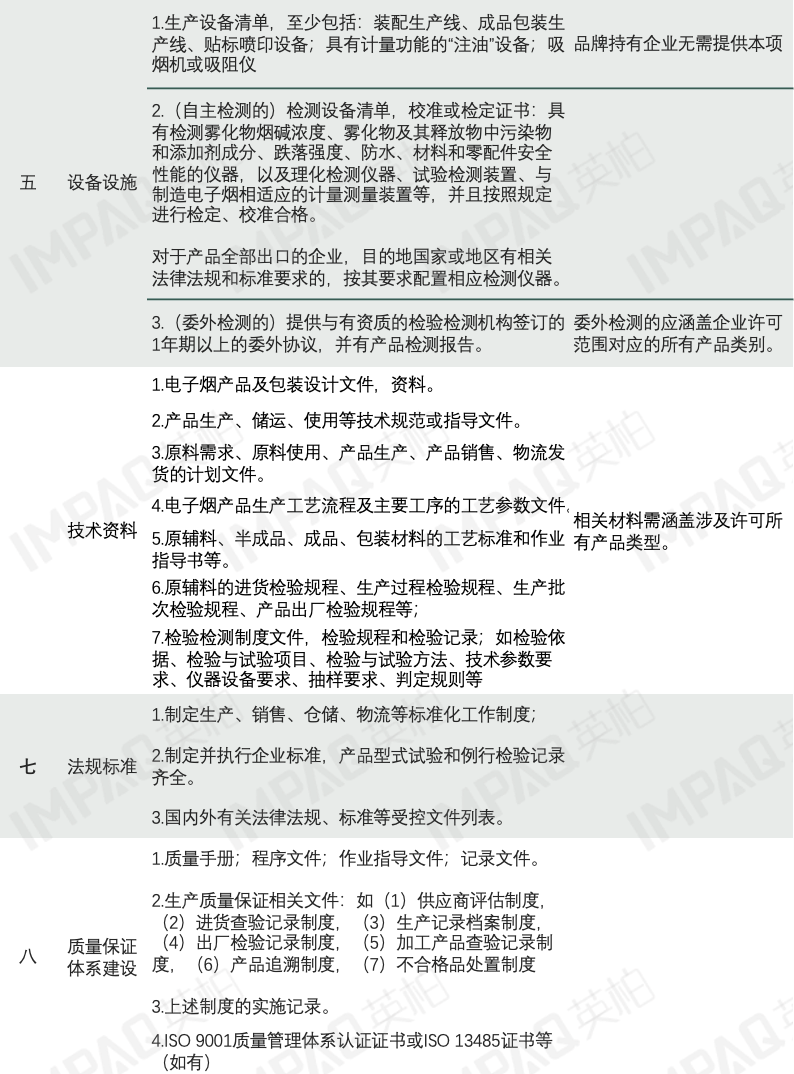
针对电子烟相关生产企业技术和设备条件要求(包括资源要求,质量保证体系和保障产品质量安全的技术能力)、生产能力现场核查要求两方面,简单罗列企业需要核查的方面如下表1所示。
表1.2025年电子烟相关生产企业换证核查事项及所需材料列表



IMPAQ英柏检测提供解决方案服务
目前,IMPAQ英柏检测已经可以提供环境三废检测,职业卫生检测,洁净厂房检测、国标GB 41700等标准检测服务,可以为企业提供一站式换证解决方案检测服务,相关检测项目均具备资质,可以满足烟草局审核要求,助力企业成功换证和满足出口合规检测要求。下面表2和表3是各类标准检测服务详细介绍。有需要的企业欢迎联系咨询。
表2.IMPAQ英柏检测提供换证检测服务列表

表3.出口电子烟企业GB 41700检测列表

热门资讯














