
消费品|玩具新标解读|GB 6675.1-2025《玩具安全 第1部分:基本规范》
2025年10月5日,国家市场监督局管理局发布2025年第25号国家标准公告:关于批准发布《高出作业分级》等29项强制性国家标准的公告,其中涉及到玩具系列7个强制性标准的发布,见下表。标准的实施日期均为2026年11月1日。

在接下来的时间,本公众号将分几期文章对这些标准内容进行逐一的解读,供相关企业及供应链人员参考。
本文主要针对GB 6675.1-2025《玩具安全第1部分:基本规范》这一标准与旧标准的差异内容进行解读。
GB 6675.1-2025《玩具安全第1 部分:
基本规范》与旧标准的差异分析
1.标准的适用范围
本标准将代替GB 6675.1—2014《玩具安全第1 部分:基本规范》。与旧版标准相比,在适用范围上,新标对不适用玩具的产品类别进行编辑性的改动,增加“额定电压超过24V 的可与影像屏幕连接的视频玩具”等类别。
2.术语定义上的变化
新标修改了玩具(3.1)、活动玩具(3.6)、可预见的合理滥用(3.13)、弹射物(3.17)、声响玩具(3.20)和玩具化妆品(3.22)的定义;删除了功能性玩具、嗅觉板游戏玩具、化妆套具玩具、味觉游戏玩具、仿制防护玩具、玩具自行车、召回的定义;增加了预定与食物接触的玩具(3.24)、水晶泥及类似玩具(3.25)、造型粘土和泥胶(3.26)、弹性体的定义(3.27)。
3.技术要求的变化
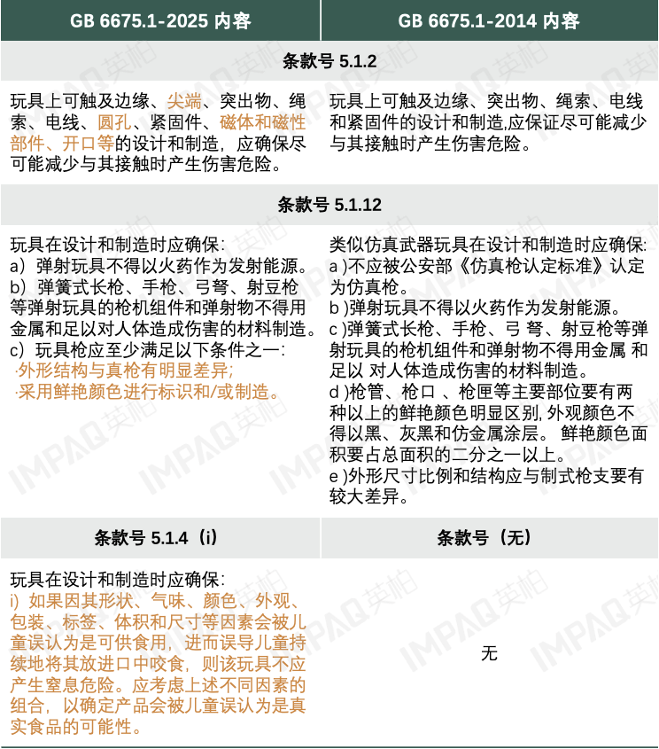
3.1机械和物理性能:修改了玩具的设计和制造要求(见5.1.2、5.1.12),增加了可能被儿童误认为是可供食用的玩具的要求(见5.1.4 i)。

3.2爆炸和易燃性能:增加了有关使用明火装置玩具的要求(见5.2.1)。

3.3化学性能:
1)修改了可迁移元素:增加水晶泥及类似玩具分类及限值;增加特定类别(造型黏土和泥胶、水晶泥及类似玩具)玩具材料硼元素的要求;修订造型黏土钡的限值,将造型黏土的钡元素限值从250mg/kg 提升至350mg/kg。见表1和表2比较。
表1.GB 6675.1-2025 针对玩具产品中可迁移元素最大限值要求

表2.GB 6675.1-2014 针对玩具产品中可迁移元素最大限值要求

2)增塑剂的要求变化:从旧版标准管控6P变为新版管控10P,增加邻苯二甲酸二戊酯(DPENP)、邻苯二甲酸二己酯(DHEXP)、邻苯二甲酸二环己酯(DCHP);限值均为≤0.1%,主要是对应美国CPSIA法规的要求。增加邻苯二甲酸二异丁酯(DIBP),同时将DBP,BBP,DEHP三项总和限值≤0.1%变为DBP,BBP,DEHP,DIBP四项总和限值≤0.1%,主要是对应欧盟REACH附录XVII增加了DIBP的要求。见表3和表4的比较。
表3.GB 6675.1-2025 针对玩具材料中增塑剂最大限值要求

表4.GB 6675.1-2014 针对玩具材料中增塑剂最大限值要求

3)增加了甲醛、可分解有害芳香胺染料、多环芳烃、可迁移N-亚硝胺及其前体物、甲酰胺、短链氯化石蜡、TVOC释放等限量要求,见表5-表11.
表5、GB 6675.1-2025 针对玩具不同材料中甲醛最大限量要求

表6、GB 6675.1-2025 针对玩具中预定供儿童穿戴且与皮肤直接接触的纺织材料有害芳香胺最大限量要求

表7、GB 6675.1-2025 针对玩具橡胶或塑料部件中多环芳烃最大限量要求

表8、GB 6675.1-2025 针对弹性体部件或者预定36个月以下儿童使用的玩具产品可触及弹性体部件中可迁移N-亚硝胺及N-亚硝胺前体物最大限量要求

表9、GB 6675.1-2025 针对预定36个月以下儿童使用的玩具产品发泡材料中甲酰胺限量要求

表10、GB 6675.1-2025 针对玩具产品可触及聚氯乙烯(PVC)材料中的短链氯化石蜡(SCCPs)限量要求

表11、GB 6675.1-2025 针对玩具中甲醛、苯、甲苯、二甲苯和总挥发性有机化合物(TVOC)的释放限量要求

4)增加禁用及需标识的致敏性芳香剂列表清单,见附录A1-A2。并规定附录A1表致敏性芳香剂含量不超过100mg/kg;附录A2致敏性芳香剂浓度超过100 mg/kg时,应在玩具、附贴标签、包装或附带的说明书中列出致敏性芳香剂的名称。
5)删除了玩具化妆品条款(见2014年版5.3.5)。
6)增加了单一样品的单一材料的豁免;具有玩耍价值或预定保留供儿童使用的包装及可能被儿童误认为是可供食用的模拟食品玩具的要求(见5.3.2)。
3.4电气性能:增加了电压超过24V的玩具内部部件要求(见5.4.1)
3.5卫生要求:增加了植物种子和植物原料卫生要求(见5.5.1)和异味的要求(见5.5.4)
见下表11.
表11、新旧标准有关卫生要求内容变化

3.6辐射:增加了电磁辐射要求,要求玩具的设计和制造应避免产生有害电磁辐射。(见5.6.3)
3.7玩具标识:修改了玩具使用说明和玩具警示标识要求(见5.7.1、5.7.2 a);增加了玩具化妆品成分标识和警示说明要求(见5.7.1 d)。
4、检测方法上的变化
增加了新的检测方法和标准实施要求(见第6章、第7章)。旧版没有检测方法这部分内容。但根据实际使用检测方法的差异见表12。
表12、新旧标准有关项目检测方法的变化
5、其它内容变化
删掉旧版标准的附录A有关警告语的要求。同时增加附录A:《禁用和需要标识的致敏性芳香剂》。
本文指导老师:消费品事业部 Frank














